Acoplamentos de Cruzeta-CR

Absorção de vibrações e flexibilidade torcional.

A Qualitrans apresenta a linha de Acoplamentos CR, projetados para proteger os seus equipamentos acoplados através de uma excelente absorção de choques e vibrações. O sistema possui uma construção inteligente composta por dois cubos simétricos de ferro fundido cinzento e um elemento elástico de borracha sintética de elevada resistência à abrasão, que fica alojado entre eles.

Esta configuração oferece uma série de benefícios operacionais:

• Flexibilidade Total: O acoplamento é torcionalmente elástico e flexível em todas as direções, compensando efetivamente os desalinhamentos radiais, axiais e angulares.
• Versatilidade de Montagem: Permite o trabalho tanto na posição horizontal quanto na vertical (quando corretamente fixados) e aceita reversões de movimentos.
• Resistência Térmica: É capaz de operar de forma estável em temperaturas que variam de –20°C a 80°C.
• Livre de Manutenção: Sua forma construtiva simples torna o trabalho de montagem rápido e fácil, dispensando cuidados e ferramentas especiais. O conjunto não necessita de manutenção nem de lubrificação.

Nossa linha abrange os modelos CR 01, CR 02, CR 03, CR 04, CR 05 e CR 06, adequando-se a diversas exigências mecânicas:

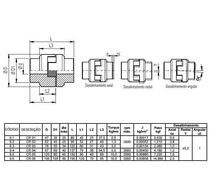
• Furação Máxima: Atendem a eixos de 20 mm até 60 mm de diâmetro.
• Capacidade e Rotação: Suportam torques que variam de 0,6 kgf.m a 16,0 kgf.m, podendo operar em rotações máximas de 2000 rpm a 3500 rpm, dependendo do modelo.
• Tolerância: O sistema suporta um desalinhamento radial de ±0,2 e angular de 1º.

Para verificar as tabelas completas com as cotas dimensionais, diâmetros, pesos e as tolerâncias de desalinhamento axial de cada modelo, consulte a nossa Ficha Técnica.

Como podemos ajudar você?

Converse com nosso time de especialistas.